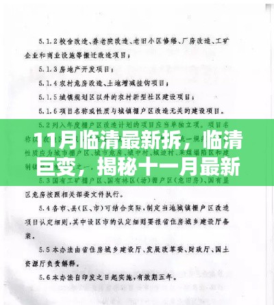
临清十一月最新拆迁行动揭秘,城市巨变下的新篇章

临清十一月最新拆迁行动揭秘,城市巨变下的新篇章

张牙舞爪 2024-11-16 关于我们 231 次浏览 0个评论

背景概述

临清市作为山东省的重要城市之一,近年来随着城市化的快速发展,城市面貌日新月异,十一月,临清市迎来了新一轮的拆迁行动,这一行动不仅关乎城市的发展规划,更牵动着市民的心弦,本文将详细回顾临清市十一月最新拆迁的背景、重要事件、影响及其在特定领域或时代中的地位。

重要事件回顾

1、拆迁启动仪式

十一月初,临清市举行了盛大的拆迁启动仪式,仪式上,市政府领导发表了重要讲话,强调了拆迁行动对于城市发展的重要性,随着仪式的进行,多个重点区域的拆迁工作陆续展开,标志着临清市新一轮拆迁行动正式启动。

2、拆迁范围及目标

此次拆迁行动主要涉及老旧小区、城中村以及部分工业区域,拆迁范围广泛,涉及市民的切身利益,据官方消息,拆迁行动旨在改善城市环境,提升城市品质,为市民创造更好的生活条件。

3、拆迁过程中的挑战与应对

临清十一月最新拆迁行动揭秘,城市巨变下的新篇章

拆迁过程中,面临诸多挑战,如与市民的沟通、拆迁补偿等问题,临清市政府积极应对,加强与市民的沟通,解释拆迁政策,确保拆迁工作的公平、公正,对于困难家庭,政府也给予了适当的帮助和支持。

4、拆迁进展与成果

经过一个月的努力,临清市拆迁行动取得了显著成果,多个区域的拆迁工作顺利完成,为城市的发展腾出了空间,拆迁后的土地将用于建设公园、学校、医疗设施等民生项目,进一步提升城市品质。

影响分析

1、对市民生活的影响

此次拆迁行动对市民生活产生了深远影响,拆迁导致部分市民暂时搬迁,对生活带来一定不便;拆迁后的土地将用于建设民生项目,长远来看,将为市民提供更优质的生活环境。

2、对城市发展的推动

拆迁行动为临清市的城市发展腾出了空间,有助于推动城市的扩张和升级,新项目的建设将带动经济发展,为市民提供更多的就业机会。

3、对社会心理的影响

拆迁行动引发了社会广泛关注,对于临清市的社会心理产生了影响,拆迁行动展示了临清市推动城市发展的决心;拆迁过程中的问题与挑战也引发了市民的思考和讨论。

地位评价

在特定领域或时代中,临清市十一月最新拆迁行动具有重要意义,这次拆迁行动推动了临清市的城市化进程,为城市的发展奠定了基础,拆迁行动改善了市民的生活条件,提升了城市品质,这次拆迁行动也反映了临清市政府在推动城市发展过程中的决心和担当。

临清市十一月最新拆迁行动是临清市城市化进程中的重要一步,虽然过程中面临诸多挑战,但政府积极应对,确保了拆迁工作的顺利进行,这次拆迁行动对临清市的城市发展、市民生活以及社会心理产生了深远影响,标志着临清市在城市化进程中迈出了新的步伐。

你可能想看:

转载请注明来自鼓动斗城,本文标题:《临清十一月最新拆迁行动揭秘,城市巨变下的新篇章》

百度分享代码,如果开启HTTPS请参考李洋个人博客

发表评论

快捷回复:

验证码

评论列表 (暂无评论,231人围观)参与讨论

还没有评论,来说两句吧...

Top